Breadcrumbs

RKE-Umfragewarnungen

In diesem Tab wird der Inhalt der Benachrichtigungen konfiguriert, die während des Lebenszyklus der RKE-Umfragen versendet werden.

Die Funktionalität ermöglicht es, Betreff und Inhalt jeder E-Mail zu personalisieren, dynamische Variablen einzufügen und übersetzte Versionen in den in der Firma konfigurierten Sprachen zu erstellen.

image-20250822-134816.png

Verfügbare Warnungen Panel

Im linken Panel werden alle konfigurierbaren Warnungen angezeigt.
Diejenigen, die bereits eine definierte Vorlage haben, sind mit einem seitlichen Rand hervorgehoben.

Wenn eine Warnung keine konfigurierte Vorlage hat, bedeutet das nicht, dass die E-Mail leer versendet wird. In diesem Fall wird die Standard-E-Mail von GlobalSUITE® verwendet, wobei die aktuelle Benachrichtigungslogik beibehalten wird.

Liste der verfügbaren Warnungen

Umfrage – Zuweisung der Umfrage
Wird an den Empfänger gesendet, jedes Mal, wenn ihm eine Umfrage zugewiesen wird.

Umfrage – Zuweisung der Umfrage (Statusrückschritt)
Wird an den Empfänger gesendet, wenn eine Umfrage in einen vorherigen Status zurückkehrt und er erneut als Empfänger zugewiesen wird.

Umfrage – Umfrage abgeschlossen
Wird an den Benutzer gesendet, der seine Teilnahme an der Umfrage abgeschlossen hat, sei es, weil er sie beendet hat, vorangeschritten ist oder in den Status zurückgekehrt ist und nicht mehr der Umfrage zugewiesen ist.

Veröffentlichung – Neue Veröffentlichung
Der Verantwortliche der Veröffentlichung wird benachrichtigt, wenn eine neue Veröffentlichung erstellt wird. Diese Warnung ist neu, da zuvor keine Benachrichtigung an den Verantwortlichen der Veröffentlichung gesendet wurde.

Veröffentlichung – Zuweisung der Umfrage
Der Verantwortliche der Veröffentlichung wird benachrichtigt, wenn Umfragen den Empfängern zugewiesen werden, sei es zum Zeitpunkt der Veröffentlichung oder beim Fortschreiten des Status. Wenn es mehrere Empfänger gibt, werden die Informationen in einer einzigen E-Mail zusammengefasst.

Veröffentlichung – Zuweisung der Umfrage (Statusrückschritt)
Der Verantwortliche wird benachrichtigt, wenn eine Umfrage, die zu einer Veröffentlichung gehört, für die er verantwortlich ist, in einen vorherigen Status im Workflow zurückkehrt.

Veröffentlichung – Umfrage abgeschlossen
Der Verantwortliche wird benachrichtigt, wenn ein Empfänger der Veröffentlichung seine Umfrage abschließt (sei es durch Fortschreiten oder Rückschreiten des Status).

Veröffentlichung – Änderungen in der Umfrage
Der Verantwortliche wird benachrichtigt, wenn Änderungen an der veröffentlichten Umfrage vorgenommen werden (Name, Daten, Empfänger, etc.). Diese Warnung wird in der Veröffentlichung->Aktivieren aktiviert.

Veröffentlichung – Abschluss der Veröffentlichung
Der Verantwortliche wird benachrichtigt, wenn alle mit einer Veröffentlichung verknüpften Umfragen abgeschlossen sind und den letzten Status des Workflows erreicht haben.
Diese Warnung ist neu, da bisher in diesem Fall keine Benachrichtigung gesendet wurde.

Periodische Benachrichtigung an den Empfänger
Wird automatisch an die Empfänger von Umfragen gesendet, die noch nicht abgeschlossen wurden, gemäß dem in der Konfiguration definierten Intervall.

Ablaufbenachrichtigung an den Empfänger
Wird an den Empfänger gesendet, wenn das Enddatum seiner Umfrage näher rückt oder abgelaufen ist.

Ablaufbenachrichtigung an den Verantwortlichen
Der Verantwortliche der Veröffentlichung wird benachrichtigt, dass es zugewiesene Umfragen gibt, die nicht zum vorgesehenen Datum abgeschlossen wurden.

Jede von ihnen kann unabhängig in allen in der Firma konfigurierten Sprachen personalisiert werden.

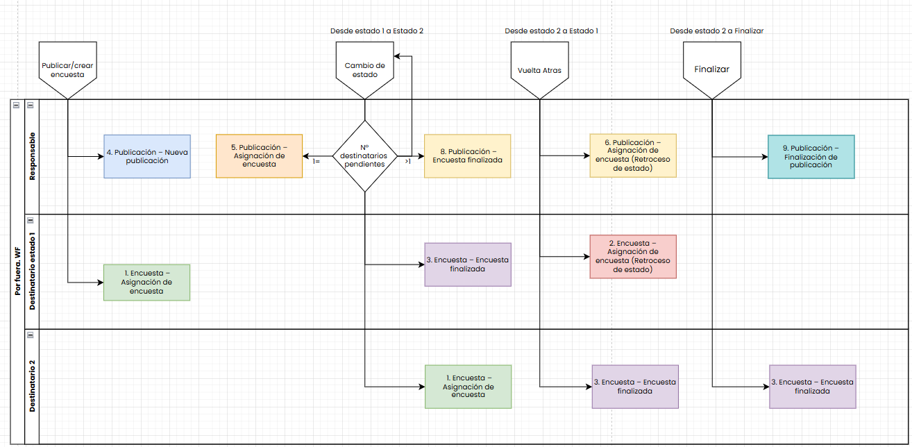
Statuswarnungen:

image-20250825-090355.png

Vorlagenkonfiguration

Betreff der Benachrichtigung

  • Der Betreff kann mit freiem Text und dynamischen Variablen personalisiert werden (Beispiel: Name der Umfrage, Veröffentlichungsdatum).

  • Die Variablen müssen über die Toolbar-Option „Variable“ eingefügt werden und sind nur die grundlegenden. Sie werden vollständig eingefügt und können nicht teilweise bearbeitet werden, um Schreibfehler oder falsche Sendungen zu vermeiden.

  • Der Betreff hat eine technische Zeichenbegrenzung, die von den Mailservern definiert wird, daher wird empfohlen, einen kurzen und klaren Text zu verwenden.

image-20250825-090601.png

Nachricht der Benachrichtigung

  • Der Nachrichtentext unterstützt Rich-Text-Formatierung (Farben, Fettschrift, Links, Listen, etc.).

  • Es können Variablen eingefügt werden, um die Kommunikation zu personalisieren.

  • Der Kopf- und Fußbereich wird automatisch hinzugefügt:

    • Das Standarddesign von GlobalSUITE® wird verwendet oder das in Einstellungen > Allgemeine Konfiguration der Firma konfigurierte.

  • Der Inhalt der Nachricht kann vor dem Speichern vorschau angezeigt werden.

image-20250825-090821.png

Variablen

Die Variablen müssen über die Option „Variable“ eingefügt werden. Diese werden vollständig und in einem speziellen Format hinzugefügt, das sie vom Text hervorhebt und eine teilweise Bearbeitung verhindert. So wird vermieden, dass sie falsch geschrieben werden oder dass die E-Mail durch teilweises Löschen Fehler enthält.

image-20250822-061517.png

Die grundlegenden Variablen, die in allen Vorlagen und Betreffs enthalten sind, sind:

Variable

Beschreibung

survey.name

Name der Umfrage

survey.link

Direkter Link zur Umfrage

sg

Name der MS (Entität)

sg.environmentLink

Link zur GlobalSUITE-Umgebung

survey.startDate

Startdatum der Umfrage

survey.endDate

Enddatum der Umfrage

survey.comment

Text des Feldes „Kommentar“ in der Umfragekonfiguration.

survey.type

Art der Umfrage (Elemente, Risiken, etc.)

survey.configuration

Konfiguration der Umfrage

survey.publicationName

Name der Veröffentlichung, die die Umfrage enthält

survey.state

Aktueller Status der Umfrage

survey.department

Abteilung, die der Umfrage oder dem Empfänger zugeordnet ist

Spezielle Variablen

Nachfolgend listen wir die Variablen auf, die nur in einigen Vorlagen enthalten sind:

Variable

Beschreibung

Vorlage

survey.changeDate

Datum der Statusänderung der Umfrage

Umfrage – Zuweisung der Umfrage.

Umfrage – Zuweisung der Umfrage (Statusrückschritt)

Veröffentlichung – Zuweisung der Umfrage (Statusrückschritt)

surveyPublication.list {}

Ermöglicht das Durchlaufen aller Umfragen einer Veröffentlichung, die vorangeschritten sind, um den Status zu ändern.

Beim Verwenden dieser Variable muss ihr Inhalt in geschweiften Klammern { } stehen, um zu definieren, welche Daten für jede Umfrage angezeigt werden.

Der Inhalt des Blocks kann pro Vorlage bearbeitet werden. Diese Konfiguration wird nicht zwischen verschiedenen Vorlagen vererbt, daher muss sie immer mit der Standardstruktur initialisiert werden, wenn die Variable surveyPublication.list in eine neue Vorlage eingefügt wird.

Veröffentlichung – Zuweisung der Umfrage

survey.daysToExpiration

Anzahl der verbleibenden Tage bis zum Enddatum

Ablaufbenachrichtigung an den Empfänger.

survey.pendingRecipientsList

Ermöglicht das Durchlaufen aller in einer Veröffentlichung enthaltenen Umfragen, die ausstehen und kurz vor dem Ablauf stehen.
Beim Verwenden dieser Variable muss ihr Inhalt in geschweiften Klammern { } stehen, um zu definieren, welche Daten für jede Umfrage angezeigt werden.

Der Inhalt des Blocks kann pro Vorlage bearbeitet werden. Diese Konfiguration wird nicht zwischen verschiedenen Vorlagen vererbt, daher muss sie immer mit der Standardstruktur initialisiert werden, wenn die Variable survey.pendingRecipientsList in eine neue Vorlage eingefügt wird.

Ablaufbenachrichtigung an den Verantwortlichen

survey.token

Interner Token, der die geänderte Umfrage identifiziert

Veröffentlichung – Änderungen in der Umfrage

Vorlagen wiederherstellen

Das System ermöglicht es, den Inhalt jeder Vorlage auf ihre Standardversion zurückzusetzen.

  • Diese Option setzt sowohl den Betreff als auch die Nachricht der Benachrichtigung zurück.

  • Beim Wiederherstellen wird der personalisierte Inhalt entfernt und die ursprüngliche Vorlage von GlobalSUITE® wiederhergestellt.

  • Die Wiederherstellung entfernt auch die eingegebenen Sprachen und kann unabhängig für jede konfigurierte Sprache angewendet werden.

  • Nach der Wiederherstellung kann die Vorlage jederzeit erneut personalisiert werden.

Übersetzungen

  • Sowohl der Betreff als auch die Nachricht können in mehreren Sprachen konfiguriert werden.

image-20250825-091519.png
  • Beim Auswählen einer Sprache wird diese der Liste der verfügbaren Versionen der Vorlage hinzugefügt und automatisch die Standardversion in dieser Sprache geladen (personalisierte Vorlagen werden nicht automatisch übersetzt).

  • Beim Versenden der Benachrichtigung führt das System Folgendes aus:

    • Wenn der Empfänger ein Benutzer ist, wird die in seinem Profil konfigurierte Sprache verwendet.

    • Wenn er kein Benutzer ist, wird die in der Umfrage konfigurierte Sprache verwendet.

    • Wenn eine Vorlage für diese Sprache existiert, wird deren Inhalt gesendet.

    • Wenn keine existiert, wird der Standardinhalt gesendet.