Breadcrumbs

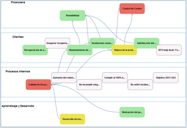
Strategische Karte

Diese Option ermöglicht es, die Beziehungen zwischen den verschiedenen spezifischen Zielen anzuzeigen, die mit der entsprechenden Perspektive verbunden sind.

Auf der Hauptseite der Option Strategische Karte werden diese Beziehungen grafisch dargestellt.

ScoreCard56.jpg
  • GlobalSuite ermöglicht den direkten Zugriff auf jedes der definierten spezifischen Ziele. Dies erfolgt durch Doppelklick auf das Ziel, das geöffnet werden soll.

  • Zusätzlich kann durch Rechtsklick auf jedes der spezifischen Ziele die generierte Grafik von jedem von ihnen angezeigt werden.

ScoreCard57.jpg