Breadcrumbs

Alertas de questionários ERC

Nesta aba configura-se o conteúdo das notificações enviadas durante o ciclo de vida dos questionários ERC.

A funcionalidade permite personalizar o assunto e o corpo de cada e-mail, incorporando variáveis dinâmicas e versões traduzidas nos idiomas configurados na empresa.

image-20250822-134816.png

Painel de alertas disponíveis

No painel esquerdo são exibidos todos os alertas que podem ser configurados.
Aqueles que já têm um modelo definido aparecem destacados com uma borda lateral.

Se um alerta não tiver um modelo configurado, isso não significa que o e-mail será enviado vazio. Nesse caso, será utilizado o e-mail padrão do GlobalSUITE®, mantendo a lógica de notificação atual.

Lista de alertas disponíveis

Questionário – Atribuição de questionário
É enviado ao destinatário sempre que um questionário é atribuído a ele.

Questionário – Atribuição de questionário (Retrocesso de estado)
É enviado ao destinatário quando um questionário retorna a um estado anterior e ele volta a ser atribuído como destinatário.

Questionário – Questionário finalizado
É enviado ao utilizador que concluiu sua participação no questionário, seja porque o finalizou, avançou ou retrocedeu de estado e deixou de estar atribuído ao questionário.

Publicação – Nova publicação
É notificado o responsável pela publicação quando uma nova publicação é criada. Este alerta é novo, pois anteriormente não notificávamos o Responsável pela Publicação.

Publicação – Atribuição de questionário
É notificado o responsável pela publicação quando questionários são atribuídos aos destinatários, seja no momento da publicação ou ao avançar de estado. Se houver vários destinatários, as informações são agrupadas em um único e-mail.

Publicação – Atribuição de questionário (Retrocesso de estado)
É notificado o responsável quando um questionário, pertencente a uma publicação da qual ele é responsável, retrocede a um estado anterior no workflow.

Publicação – Questionário finalizado
É notificado o responsável quando um destinatário da publicação conclui seu questionário (seja por avançar ou retroceder de estado).

Publicação – Alterações no questionário
É notificado o responsável quando alterações são feitas no questionário publicado (nome, datas, destinatários, etc.). Este alerta é ativado na publicação->Ativar

Publicação – Conclusão da publicação
É notificado o responsável quando todos os questionários vinculados a uma publicação foram concluídos e alcançaram o último estado do fluxo de trabalho.
Este alerta é novo, pois até o momento não era enviada nenhuma notificação neste caso.

Notificação periódica ao destinatário
É enviada automaticamente aos destinatários de questionários que ainda não foram concluídos, de acordo com o intervalo definido na configuração.

Notificação de expiração ao destinatário
É enviada ao destinatário quando a data de conclusão do seu questionário está próxima ou já expirou.

Notificação de expiração ao responsável
É notificado o responsável pela publicação que existem questionários atribuídos que não foram concluídos na data prevista.

Cada uma delas pode ser personalizada de forma independente em todos os idiomas configurados na empresa.

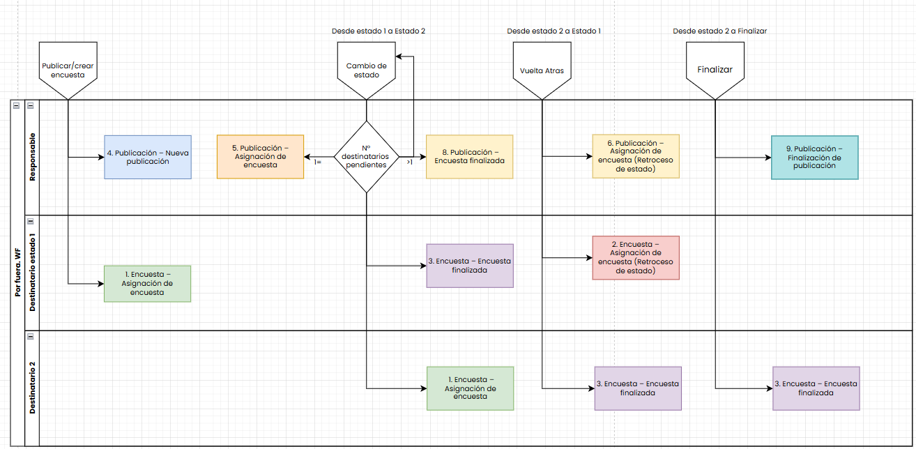
Alertas de estados:

image-20250825-090355.png

Configuração de modelos

Assunto da notificação

  • O assunto pode ser personalizado utilizando texto livre e variáveis dinâmicas (exemplo: nome do questionário, data de publicação).

  • As variáveis devem ser inseridas através da opção da barra de ferramentas “Variável” e são apenas as básicas. Elas são inseridas completas e não podem ser editadas parcialmente, para evitar erros de escrita ou envios incorretos.

  • O assunto tem um limite técnico de caracteres definido pelos servidores de e-mail, por isso recomenda-se manter um texto breve e claro.

image-20250825-090601.png

Mensagem da notificação

  • O corpo da mensagem suporta formato enriquecido (cores, negritos, links, listas, etc.).

  • Podem ser incluídas variáveis para personalizar a comunicação

  • O cabeçalho e rodapé são adicionados automaticamente:

    • Será utilizado o design padrão do GlobalSUITE®, ou o configurado em Ajustes > Configuração Geral da empresa.

  • É possível pré-visualizar o conteúdo da mensagem antes de salvá-lo.

image-20250825-090821.png

Variáveis

As variáveis devem ser inseridas através da opção chamada “Variável”. Elas são adicionadas completas e com um formato especial, que as destaca do texto e impede que sejam editadas parcialmente. Dessa forma, evita-se que sejam escritas de forma incorreta ou que, ao apagá-las apenas em parte, o e-mail fique com erros.

image-20250822-061517.png

As variáveis básicas, que estão em todos os modelos e assuntos são:

Variável

Descrição

survey.name

Nome do questionário

survey.link

Link direto para o questionário

sg

Nome da SG (entidade)

sg.environmentLink

Link para o ambiente do GlobalSUITE

survey.startDate

Data de início do questionário

survey.endDate

Data de término do questionário

survey.comment

Texto do campo “Comentário” da configuração do questionário.

survey.type

Tipo de questionário (Elementos, Riscos, etc.)

survey.configuration

Configuração do questionário

survey.publicationName

Nome da publicação que contém o questionário

survey.state

Estado atual do questionário

survey.department

Departamento associado ao questionário ou ao destinatário

Variáveis especiais

A seguir, listamos as variáveis que estão presentes apenas em alguns modelos:

Variável

Descrição

Modelo

survey.changeDate

Data de alteração de estado do questionário

Questionário – Atribuição de questionário.

Questionário – Atribuição de questionário (Retrocesso de estado)

Publicação – Atribuição de questionário (Retrocesso de estado)

surveyPublication.list {}

Permite percorrer todos os questionários de uma publicação que avançaram, para alterar o estado.

Ao utilizar esta variável, seu conteúdo deve estar entre chaves { }, definindo quais dados serão exibidos para cada questionário

O conteúdo do bloco poderá ser editado por modelo. Esta configuração não é herdada entre diferentes modelos, por isso deve sempre ser inicializada com a estrutura padrão ao inserir a variável surveyPublication.list em um novo modelo.

Publicação – Atribuição de questionário

survey.daysToExpiration

Quantidade de dias restantes até a data de término

Notificação de expiração ao destinatário.

survey.pendingRecipientsList

Permite percorrer todos os questionários incluídos em uma publicação que estão pendentes e próximos de expirar.
Ao utilizar esta variável, seu conteúdo deve estar entre chaves { }, definindo quais dados serão exibidos para cada questionário.

O conteúdo do bloco poderá ser editado por modelo. Esta configuração não é herdada entre diferentes modelos, por isso deve sempre ser inicializada com a estrutura padrão ao inserir a variável survey.pendingRecipientsList em um novo modelo.

Notificação de expiração ao responsável

survey.token

token interno que identifica o questionário modificado

Publicação – Alterações no questionário

Restaurar modelos

O sistema permite restaurar o conteúdo de qualquer modelo para sua versão padrão.

  • Esta opção restaura tanto o assunto quanto a mensagem da notificação.

  • Ao restaurar, o conteúdo personalizado é removido e o modelo original definido pelo GlobalSUITE® é recuperado.

  • A restauração também remove os idiomas inseridos e pode ser aplicada de forma independente em cada idioma configurado.

  • Uma vez restaurado, é possível personalizar o modelo novamente a qualquer momento.

Traduções

  • Tanto o assunto quanto a mensagem podem ser configurados em vários idiomas.

image-20250825-091519.png
  • Ao selecionar um idioma, ele é adicionado à lista de versões disponíveis do modelo e a versão padrão nesse idioma é carregada automaticamente (os modelos personalizados não são traduzidos automaticamente).

  • Ao enviar a notificação, o sistema:

    • Se o destinatário tiver um utilizador, utiliza o idioma configurado no seu perfil.

    • Se não tiver um utilizador, utiliza o idioma configurado no questionário.

    • Se existir um modelo para esse idioma, o conteúdo dele é enviado.

    • Se não existir, o conteúdo padrão é enviado.