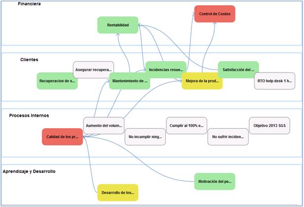
Strategic Map
This option allows displaying the relationships between the different specific objectives defined and associated with the corresponding perspective.
On the main screen of the Strategic Map option, these relationships are graphically displayed.

GlobalSuite allows direct access to each of the specific objectives defined. This can be done by double-clicking on the objective you want to open.
Additionally, by right-clicking on each of the specific objectives, the solution allows displaying the graph generated for each of them.
