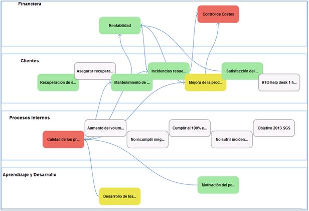
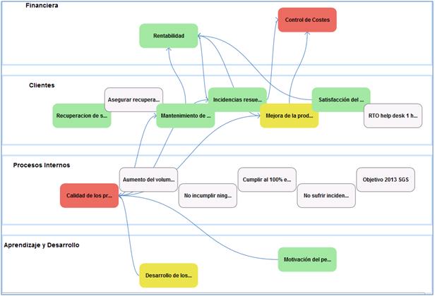
Mapa Estratégico
La presente opción permite mostrar las relaciones entre los diferentes objetivos específicos definidos asociados a la perspectiva que corresponda.
En la pantalla principal de la opción Mapa Estratégico se muestran gráficamente dichas relaciones.

GlobalSuite permite acceder de forma directa a cada uno de los objetivos específicos definidos. La forma de realizarlo es haciendo doble click sobre el objetivo que quiera ser abierto.
De forma complementaria pulsando sobre cada uno de los objetivos específicos con el botón derecho, la solución permite mostrar la gráfica generada de cada uno de ellos.
